Quantum Fog  0.9.3
Public Member Functions | Protected Attributes | List of all members
C_PI_WIND Class Reference
Inheritance diagram for C_PI_WIND:
Inheritance graph
[legend]
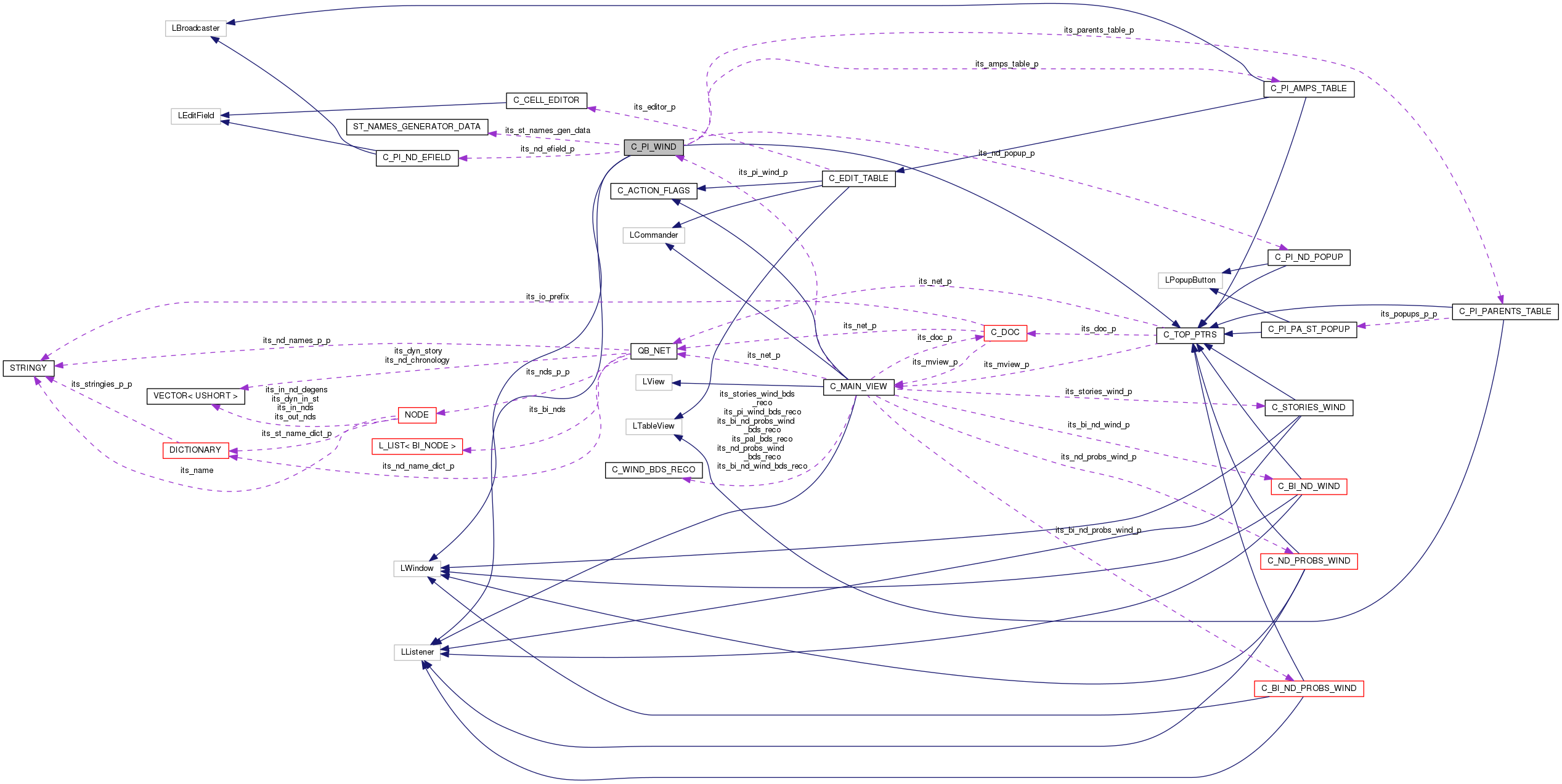
Collaboration diagram for C_PI_WIND:
Collaboration graph
[legend]

Public Member Functions

 C_PI_WIND (LStream *inStream)
 
VOID show_owner (const LStr255 &file_name)
 
VOID special_finish_create (const LStr255 &file_name, USHORT sel_nd)
 
BOOLEAN save_pi ()
 
VOID AttemptClose ()
 
VOID DoClose ()
 
USHORT get_nd ()
 
VOID set_nd_always (USHORT new_nd)
 
VOID set_nd_always ()
 
VOID set_nd_if_diff (USHORT new_nd)
 
VOID set_in_st (TM_COL_NUM new_in_st)
 
VOID set_in_st_if_diff (TM_COL_NUM new_in_st)
 
VOID toggle_coord_sys ()
 
VOID refresh_total_prob_cap ()
 
VOID clear_total_prob_cap ()
 
VOID refresh_num_of_rows_cap ()
 
BOOLEAN handle_num_of_rows_dialog ()
 
BOOLEAN gen_st_names_dialog_entries_are_legal (ST_NAMES_GENERATOR_DATA &v)
 
BOOLEAN handle_gen_st_names_dialog ()
 
BOOLEAN handle_reorder_nds_dialog ()
 
BOOLEAN handle_reorder_in_nds_dialog ()
 
BOOLEAN handle_reorder_nd_sts_dialog ()
 
BOOLEAN focus_nd_has_this_many_parents (USHORT num)
 
BOOLEAN focus_nd_parents_are_binary ()
 
VOID ListenToMessage (MessageT inMessage, VOID *ioParam)
 
VOID Click (SMouseDownEvent &inMouseDown)
 
VOID ClickSelf (const SMouseDownEvent &inMouseDown)
 
VOID rename_a_nd (USHORT nd, Str255 new_name_pstr)
 
virtual BOOLEAN HandleKeyPress (const EventRecord &in_key_event)
 
virtual BOOLEAN ObeyCommand (CommandT inCommand, VOID *ioParam)
 
virtual VOID FindCommandStatus (CommandT inCommand, BOOLEAN &outEnabled, BOOLEAN &outUsesMark, UInt16 &outMark, Str255 outName_pstr)
 
- Public Member Functions inherited from C_TOP_PTRS
VOID set_top_ptrs (C_DOC *doc_p, C_MAIN_VIEW *mview_p, QB_NET *net_p)
 
VOID get_top_ptrs (C_DOC *&doc_p, C_MAIN_VIEW *&mview_p, QB_NET *&net_p) const
 

Protected Attributes

USHORT its_nd
 
TM_COL_NUM its_in_st
 
COORD_SYSTEM its_coord_sys
 
LCaption * its_owner_cap_p
 
C_PI_ND_EFIELDits_nd_efield_p
 
C_PI_ND_POPUPits_nd_popup_p
 
LStdButton * its_first_nd_but_p
 
LStdButton * its_next_nd_but_p
 
LStdButton * its_first_in_st_but_p
 
LStdButton * its_prev_in_st_but_p
 
LStdButton * its_next_in_st_but_p
 
C_PI_PARENTS_TABLEits_parents_table_p
 
LStdButton * its_all_act_but_p
 
LStdButton * its_none_act_but_p
 
LStdRadioButton * its_polar_radio_p
 
LStdRadioButton * its_rect_radio_p
 
LCaption * its_rad_re_cap_p
 
LCaption * its_ang_im_cap_p
 
C_PI_AMPS_TABLEits_amps_table_p
 
LCaption * its_num_of_rows_cap_p
 
LStdButton * its_num_of_rows_but_p
 
LStdButton * its_total_prob_but_p
 
LCaption * its_total_prob_cap_p
 
ST_NAMES_GENERATOR_DATA its_st_names_gen_data
 
LStdButton * its_gen_amps_but_p
 
- Protected Attributes inherited from C_TOP_PTRS
C_DOCits_doc_p
 
C_MAIN_VIEWits_mview_p
 
QB_NETits_net_p
 

The documentation for this class was generated from the following files: