Quantum Fog  0.9.3
Public Member Functions | Protected Attributes | List of all members
C_MAIN_VIEW Class Reference
Inheritance diagram for C_MAIN_VIEW:
Inheritance graph
[legend]
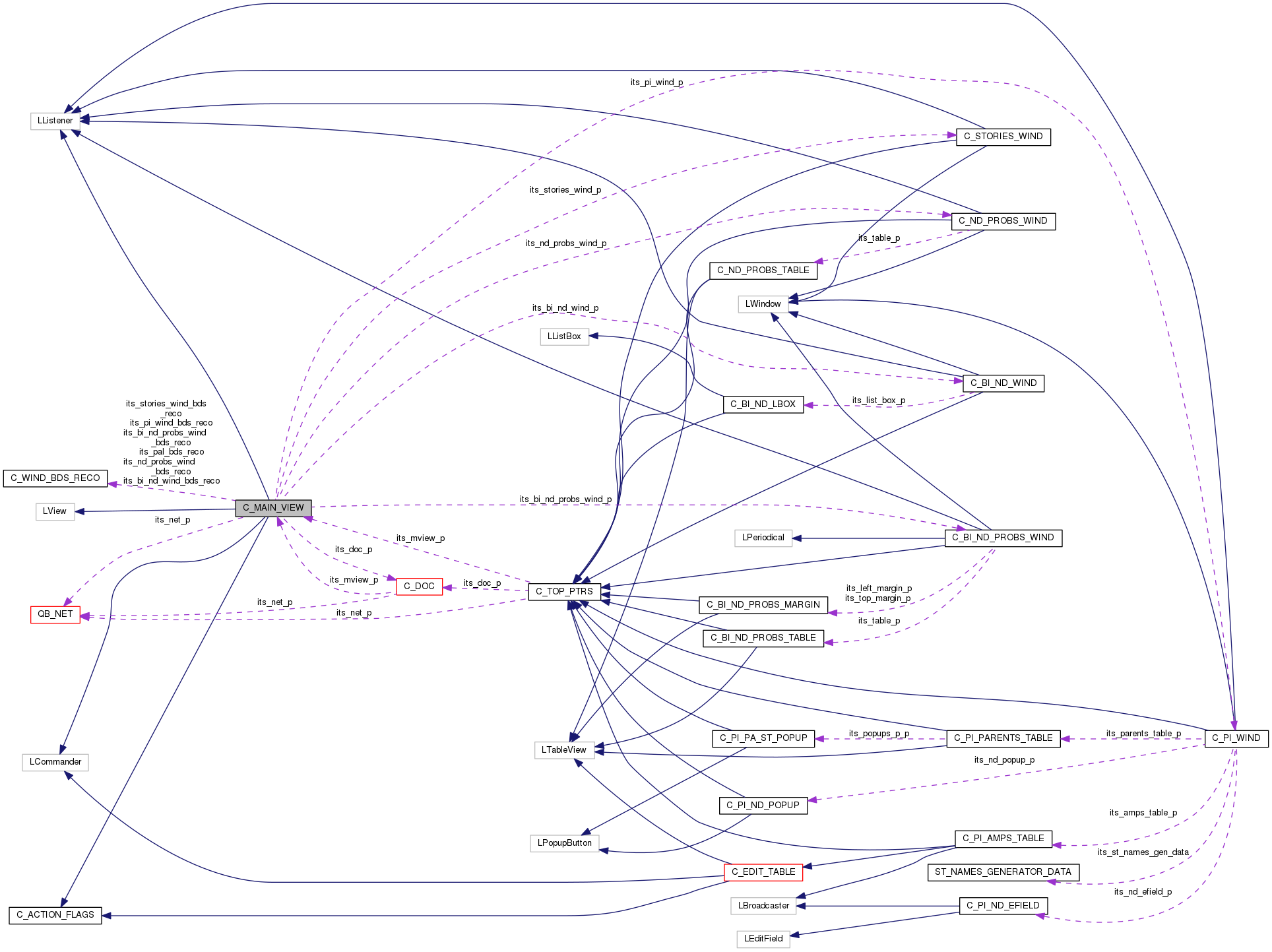
Collaboration diagram for C_MAIN_VIEW:
Collaboration graph
[legend]

Public Member Functions

 C_MAIN_VIEW (LStream *inStream)
 
VOID FinishCreateSelf ()
 
VOID set_net_ptr (QB_NET *net_p)
 
VOID get_top_ptrs (C_DOC *&doc_p, C_MAIN_VIEW *&mview_p, QB_NET *&net_p)
 
const C_WIND_BDS_RECOget_pal_bds_reco () const
 
VOID set_pal_bds_reco ()
 
VOID read_bounds_res_of_satellite_winds ()
 
VOID write_bounds_res_of_satellite_winds ()
 
BOOLEAN save_pi ()
 
VOID refresh_pi_wind ()
 
VOID refresh_pi_wind (USHORT nd_id)
 
VOID create_pi_wind (USHORT sel_nd)
 
VOID finish_pi_wind_closing ()
 
VOID create_bi_nd_wind ()
 
VOID finish_bi_nd_wind_closing ()
 
VOID create_nd_probs_wind (USHORT sel_nd)
 
VOID finish_nd_probs_wind_closing ()
 
VOID create_bi_nd_probs_wind (USHORT sel_loc)
 
VOID finish_bi_nd_probs_wind_closing ()
 
VOID create_stories_wind ()
 
VOID finish_stories_wind_closing ()
 
SInt16 get_fnum () const
 
SInt16 get_fsize () const
 
VOID check_fsize_and_fnum ()
 
SInt16 get_image_horiz_inches ()
 
VOID set_image_horiz_inches (SInt16 num)
 
SInt16 get_image_vert_inches ()
 
VOID set_image_vert_inches (SInt16 num)
 
VOID shift_wind_to_top_left_corner_of_desktop ()
 
VOID set_min_max_and_std_of_wind (BOOLEAN set_bds_to_std)
 
BOOLEAN handle_drawing_size_dialog ()
 
virtual VOID DrawSelf ()
 
VOID disable_nd_efields ()
 
VOID enable_nd_efields ()
 
VOID create_nd_efield (const Point &m_down_pt, USHORT nd_id)
 
VOID destroy_nd_efield (USHORT nd_id)
 
VOID ListenToMessage (MessageT inMessage, VOID *ioParam)
 
VOID show_story_caps (const VECTOR< USHORT > *net_story_p)
 
C_PORT_NAME get_touched_avail_s_port (const Point &pt)
 
C_PORT_NAME get_touched_avail_d_port (const Point &pt)
 
USHORT get_touched_nd (const Point &pt)
 
C_ARROWget_touched_ar (const Point &pt)
 
USHORT get_num_of_sel_nds ()
 
BOOLEAN at_least_one_nd_is_sel ()
 
VOID num_of_sel_nds_pp ()
 
VOID num_of_sel_nds_mm ()
 
USHORT get_num_of_sel_arrows ()
 
BOOLEAN at_least_one_arrow_is_sel ()
 
VOID num_of_sel_arrows_pp ()
 
VOID num_of_sel_arrows_mm ()
 
BOOLEAN s_and_d_and_ar_selected (const C_ARROW *ar_p)
 
BOOLEAN s_or_d_or_ar_selected (const C_ARROW *ar_p)
 
VOID select_all ()
 
Boolean unselect_all ()
 
VOID select_nd_and_its_entourage (USHORT nd_id)
 
VOID select_rect_contents (const Rect &rect)
 
VOID move_selection_by (const Point &delta)
 
VOID respond_to_selection_tool (const Point &m_down_pt, Boolean pal_open)
 
Rect get_sel_rect ()
 
VOID get_map_with_sel_last (UI_MAP &map_with_sel_last)
 
VOID make_only_last_nds_selected (USHORT num_of_sel_nds)
 
VOID make_only_first_arrows_selected (USHORT num_of_sel_ars)
 
VOID respond_to_bi_nd_selector (const Point &m_down_pt)
 
VOID respond_to_drag_tool (const Point &m_down_pt)
 
VOID respond_to_open_tool (const Point &m_down_pt)
 
VOID respond_to_no_tool (const Point &m_down_pt)
 
VOID rotate_nd (const Point &m_down_pt)
 
VOID paint_nd (const Point &pt)
 
VOID copy_nd_color (const Point &pt)
 
VOID maybe_add_arrow (const Point &m_down_pt)
 
VOID maybe_change_source_nd_of_ar (const Point &m_down_pt)
 
VOID Click (SMouseDownEvent &inMouseDown)
 
virtual VOID ClickSelf (const SMouseDownEvent &in_mouse_down)
 
virtual VOID AdjustMouseSelf (Point in_port_pt, const EventRecord &in_mac_event, RgnHandle outMouseRgn)
 
VOID translate_pt_from_sel_to_pasting_rect (Point &pt, const Rect &sel_rect)
 
BOOLEAN pasting_should_restore_amps_of (USHORT nd_id)
 
BOOLEAN undeleting_should_restore_amps_of (USHORT nd_id)
 
VOID write_net_stream (LStream &net_stream, NET_STREAM_TYPE stream_type)
 
VOID read_net_stream (LStream &net_stream, NET_STREAM_TYPE stream_type)
 
VOID copy_selection ()
 
VOID paste_clipping ()
 
VOID delete_selection (BOOLEAN sel_is_last)
 
virtual BOOLEAN HandleKeyPress (const EventRecord &in_key_event)
 
virtual BOOLEAN ObeyCommand (CommandT inCommand, VOID *ioParam)
 
virtual VOID FindCommandStatus (CommandT inCommand, BOOLEAN &outEnabled, BOOLEAN &outUsesMark, UInt16 &outMark, Str255 outName_pstr)
 
- Public Member Functions inherited from C_ACTION_FLAGS
 C_ACTION_FLAGS (USHORT num_of_actions)
 
BOOLEAN is_modified (USHORT act_type) const
 
VOID set_is_modified (BOOLEAN is_mod, USHORT act_type)
 
VOID set_is_modified (BOOLEAN is_mod)
 

Protected Attributes

C_DOCits_doc_p
 
QB_NETits_net_p
 
USHORT its_num_of_sel_nds
 
USHORT its_num_of_sel_arrows
 
SInt16 its_image_horiz_inches
 
SInt16 its_image_vert_inches
 
BOOLEAN its_has_grid_lines
 
SInt16 its_fnum
 
SInt16 its_fname_item_num
 
SInt16 its_fsize
 
SInt32 its_pane_counter
 
Point its_pasting_center
 
LWindow * its_main_wind_p
 
C_PI_WINDits_pi_wind_p
 
C_BI_ND_WINDits_bi_nd_wind_p
 
C_ND_PROBS_WINDits_nd_probs_wind_p
 
C_BI_ND_PROBS_WINDits_bi_nd_probs_wind_p
 
C_STORIES_WINDits_stories_wind_p
 
C_WIND_BDS_RECO its_pal_bds_reco
 
C_WIND_BDS_RECO its_pi_wind_bds_reco
 
C_WIND_BDS_RECO its_bi_nd_wind_bds_reco
 
C_WIND_BDS_RECO its_nd_probs_wind_bds_reco
 
C_WIND_BDS_RECO its_bi_nd_probs_wind_bds_reco
 
C_WIND_BDS_RECO its_stories_wind_bds_reco
 
- Protected Attributes inherited from C_ACTION_FLAGS
BOOLEAN its_is_modified [max_num_of_act_types]
 
USHORT its_num_of_act_types
 

The documentation for this class was generated from the following files: