Quantum Fog  0.9.3
Public Member Functions | Protected Attributes | List of all members
C_PI_AMPS_TABLE Class Reference
Inheritance diagram for C_PI_AMPS_TABLE:
Inheritance graph
[legend]
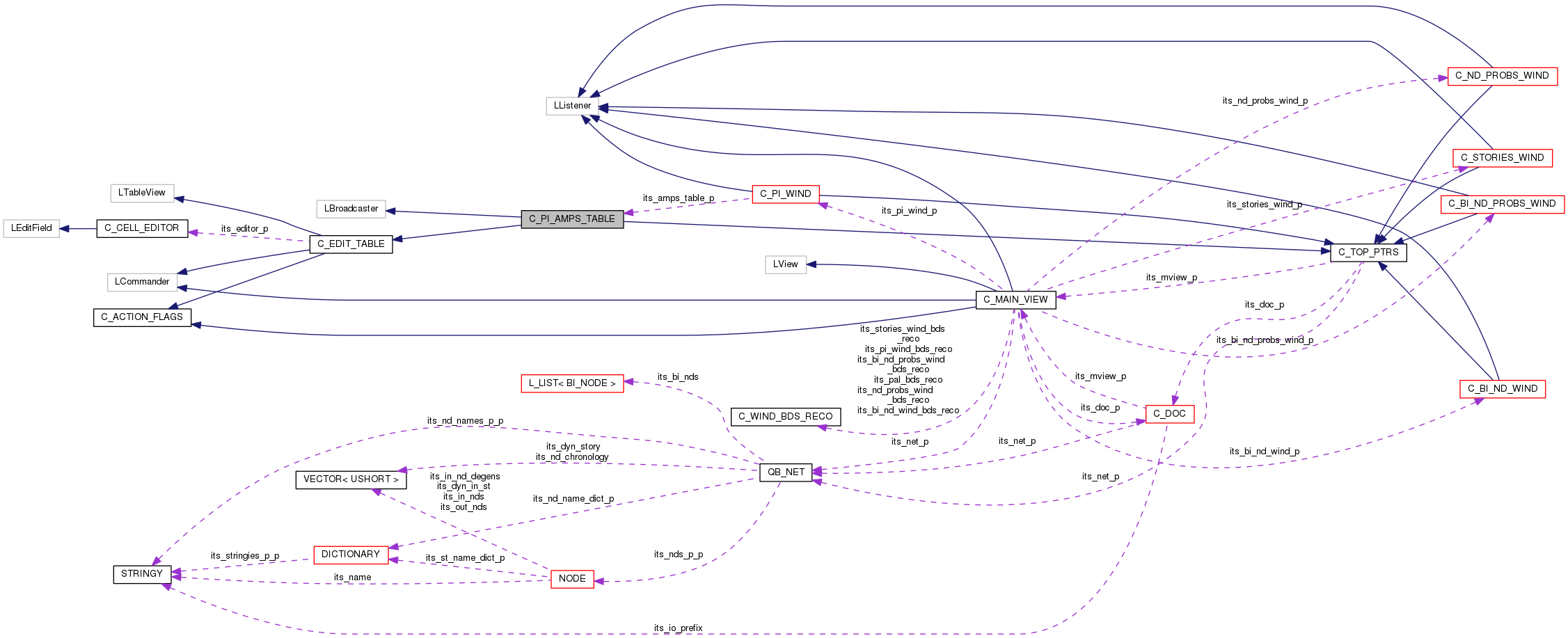
Collaboration diagram for C_PI_AMPS_TABLE:
Collaboration graph
[legend]

Public Member Functions

 C_PI_AMPS_TABLE (LStream *inStream)
 
virtual VOID get_cell_data (const STableCell &inCell, LStr255 &str)
 
virtual VOID set_cell_data (const STableCell &inCell, const LStr255 &str)
 
virtual BOOLEAN str_is_valid_cell_entry (const STableCell &cell, Str255 pstr)
 
virtual VOID delete_cell_data (const STableCell &inCell)
 
VOID DrawCell (const STableCell &inCell, const Rect &inLocalRect)
 
VOID ClickCell (const STableCell &inCell, const SMouseDownEvent &inMouseDown)
 
VOID set_in_st (TM_COL_NUM new_in_st)
 
VOID set_nd_always (USHORT new_nd)
 
VOID set_coord_sys (COORD_SYSTEM sys)
 
VOID activate_all_states ()
 
VOID deactivate_all_states ()
 
VOID read_sub_mat (const C_SUB_MATRIX &smat)
 
VOID delete_selection ()
 
- Public Member Functions inherited from C_EDIT_TABLE
VOID set_text_traits_rid (ResIDT rid)
 
VOID init ()
 
VOID FinishCreateSelf ()
 
 C_EDIT_TABLE (LStream *inStream)
 
VOID set_max_chars_of_cell_editor (USHORT num)
 
BOOLEAN cell_editor_is_target () const
 
VOID nullify_editor ()
 
virtual BOOLEAN unload_editor ()
 
virtual VOID install_editor_at (const STableCell &cell)
 
virtual VOID Click (SMouseDownEvent &inMouseDown)
 
virtual VOID ClickSelf (const SMouseDownEvent &inMouseDown)
 
SEL_MANAGER get_sel_mgr () const
 
BOOLEAN sub_mat_can_be_pasted (const C_SUB_MATRIX &smat)
 
VOID resize_and_anchor_sub_mat_like_sel (C_SUB_MATRIX &smat)
 
VOID write_sub_mat (C_SUB_MATRIX &smat)
 
VOID copy_selection (C_SUB_MATRIX &smat, BOOLEAN fill_smat)
 
virtual BOOLEAN HandleKeyPress (const EventRecord &in_key_event)
 
virtual BOOLEAN ObeyCommand (CommandT inCommand, VOID *ioParam)
 
virtual VOID FindCommandStatus (CommandT inCommand, BOOLEAN &outEnabled, BOOLEAN &outUsesMark, UInt16 &outMark, Str255 outName_pstr)
 
- Public Member Functions inherited from C_ACTION_FLAGS
 C_ACTION_FLAGS (USHORT num_of_actions)
 
BOOLEAN is_modified (USHORT act_type) const
 
VOID set_is_modified (BOOLEAN is_mod, USHORT act_type)
 
VOID set_is_modified (BOOLEAN is_mod)
 
- Public Member Functions inherited from C_TOP_PTRS
VOID set_top_ptrs (C_DOC *doc_p, C_MAIN_VIEW *mview_p, QB_NET *net_p)
 
VOID get_top_ptrs (C_DOC *&doc_p, C_MAIN_VIEW *&mview_p, QB_NET *&net_p) const
 

Protected Attributes

USHORT its_nd
 
TM_COL_NUM its_in_st
 
COORD_SYSTEM its_coord_sys
 
- Protected Attributes inherited from C_EDIT_TABLE
C_CELL_EDITORits_editor_p
 
SInt16 its_font_size
 
SInt16 its_font_num
 
SEL_MANAGER its_sel_mgr
 
- Protected Attributes inherited from C_ACTION_FLAGS
BOOLEAN its_is_modified [max_num_of_act_types]
 
USHORT its_num_of_act_types
 
- Protected Attributes inherited from C_TOP_PTRS
C_DOCits_doc_p
 
C_MAIN_VIEWits_mview_p
 
QB_NETits_net_p
 

Additional Inherited Members

- Protected Types inherited from C_EDIT_TABLE
enum  { data_size =32 }
 

The documentation for this class was generated from the following files: