![]() |
Quantum Fog
0.9.3
|


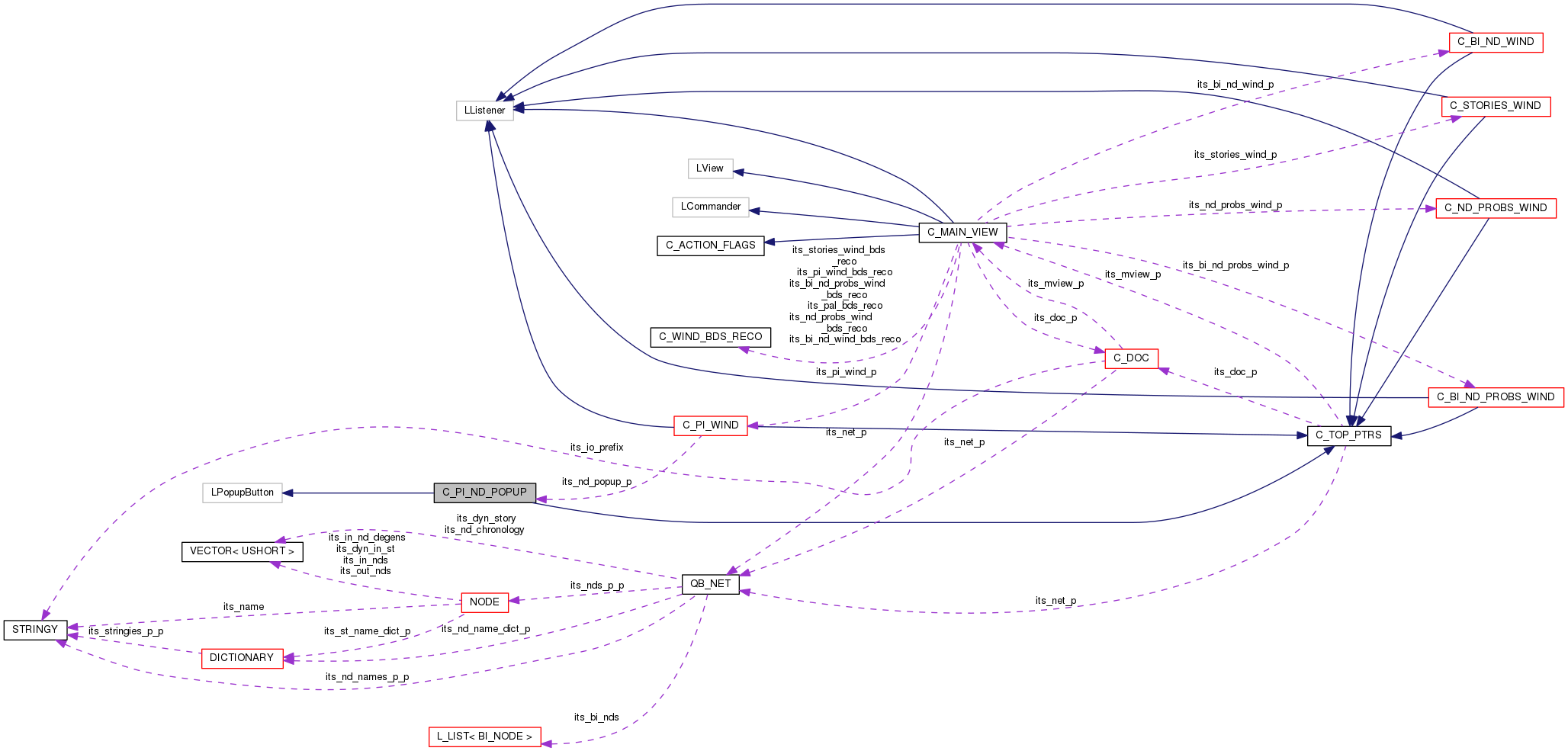
Public Member Functions | |
| C_PI_ND_POPUP (LStream *inStream) | |
| VOID | change_items () |
| VOID | ClickSelf (const SMouseDownEvent &inMouseDown) |
Public Member Functions inherited from C_TOP_PTRS | |
| VOID | set_top_ptrs (C_DOC *doc_p, C_MAIN_VIEW *mview_p, QB_NET *net_p) |
| VOID | get_top_ptrs (C_DOC *&doc_p, C_MAIN_VIEW *&mview_p, QB_NET *&net_p) const |
Additional Inherited Members | |
Protected Attributes inherited from C_TOP_PTRS | |
| C_DOC * | its_doc_p |
| C_MAIN_VIEW * | its_mview_p |
| QB_NET * | its_net_p |
1.8.11