Quantum Fog  0.9.3
Public Member Functions | Protected Attributes | List of all members
C_PI_PARENTS_TABLE Class Reference
Inheritance diagram for C_PI_PARENTS_TABLE:
Inheritance graph
[legend]
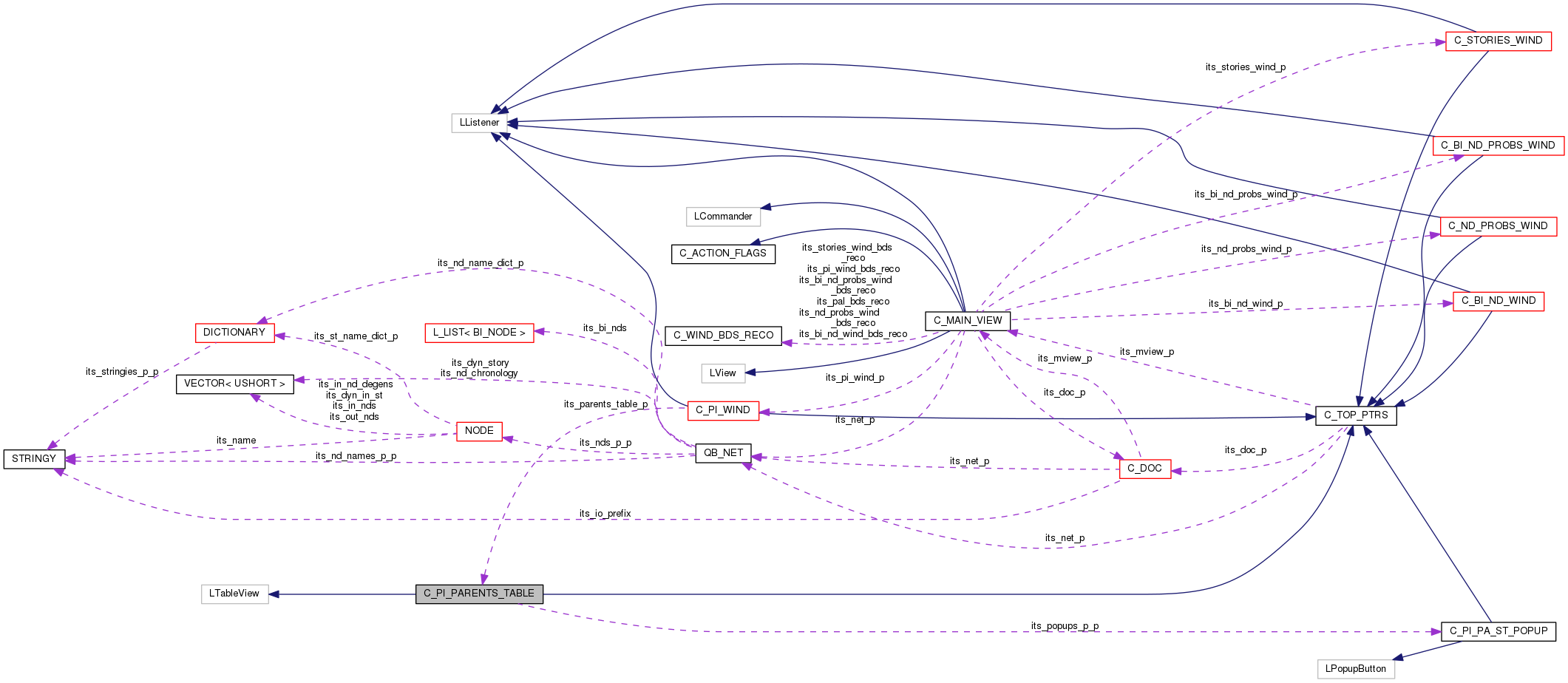
Collaboration diagram for C_PI_PARENTS_TABLE:
Collaboration graph
[legend]

Public Member Functions

 C_PI_PARENTS_TABLE (LStream *inStream)
 
VOID reset_num_of_popups (USHORT new_num_of_rows, USHORT old_num_of_rows)
 
C_PI_PA_ST_POPUPcreate_popup_in_this_row (USHORT table_row)
 
USHORT get_in_nd_st (USHORT row) const
 
VOID DrawCell (const STableCell &inCell, const Rect &inLocalRect)
 
VOID set_in_st (TM_COL_NUM new_in_st)
 
VOID set_nd_always (USHORT new_nd)
 
VOID rename_a_nd (USHORT nd)
 
- Public Member Functions inherited from C_TOP_PTRS
VOID set_top_ptrs (C_DOC *doc_p, C_MAIN_VIEW *mview_p, QB_NET *net_p)
 
VOID get_top_ptrs (C_DOC *&doc_p, C_MAIN_VIEW *&mview_p, QB_NET *&net_p) const
 

Protected Attributes

USHORT its_nd
 
TM_COL_NUM its_in_st
 
C_PI_PA_ST_POPUP ** its_popups_p_p
 
- Protected Attributes inherited from C_TOP_PTRS
C_DOCits_doc_p
 
C_MAIN_VIEWits_mview_p
 
QB_NETits_net_p
 

The documentation for this class was generated from the following files: