Quantum Fog  0.9.3
Public Member Functions | Private Attributes | List of all members
C_ND_PROBS_WIND Class Reference
Inheritance diagram for C_ND_PROBS_WIND:
Inheritance graph
[legend]
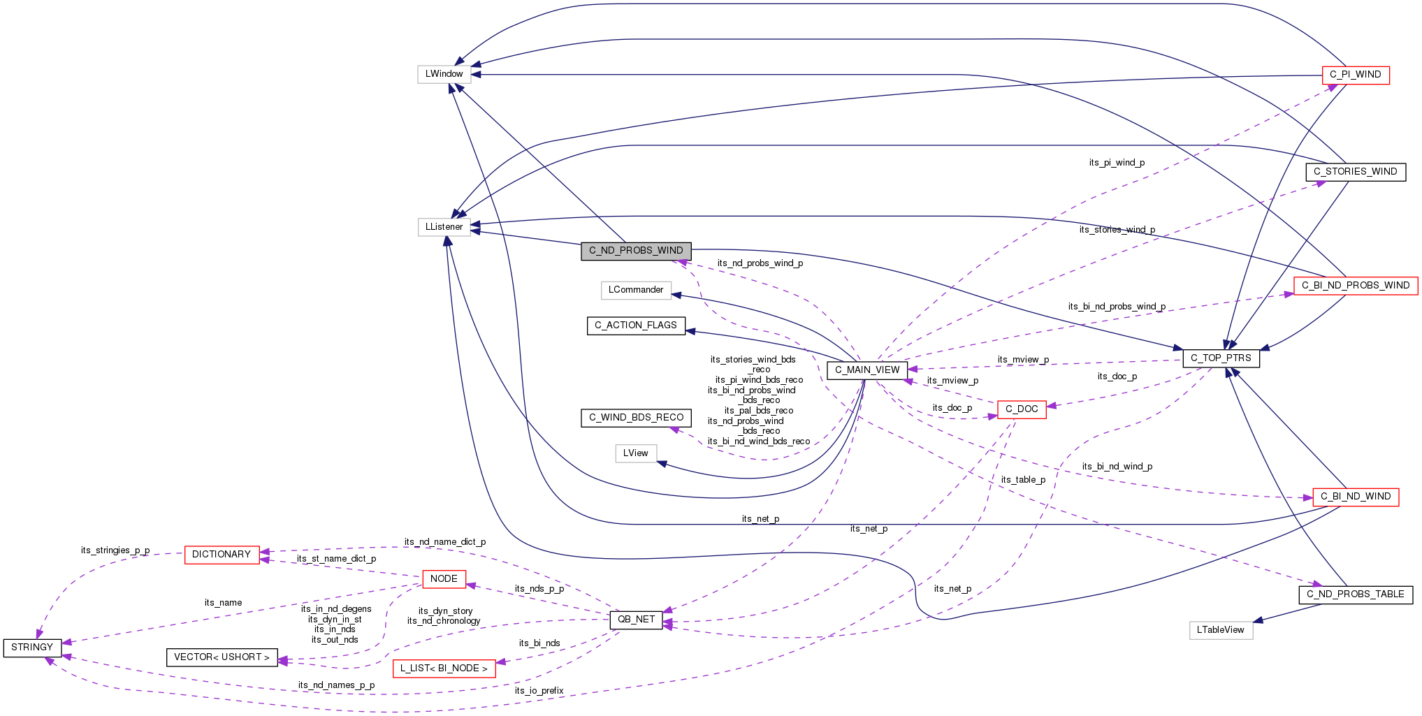
Collaboration diagram for C_ND_PROBS_WIND:
Collaboration graph
[legend]

Public Member Functions

 C_ND_PROBS_WIND (LStream *inStream)
 
VOID show_owner (const LStr255 &file_name)
 
VOID init_popup ()
 
VOID special_finish_create (const LStr255 &file_name, USHORT sel_nd)
 
VOID refresh_info_cap ()
 
VOID set_nd_always (USHORT new_nd)
 
VOID set_nd_if_diff (USHORT new_nd)
 
VOID ListenToMessage (MessageT inMessage, VOID *ioParam)
 
- Public Member Functions inherited from C_TOP_PTRS
VOID set_top_ptrs (C_DOC *doc_p, C_MAIN_VIEW *mview_p, QB_NET *net_p)
 
VOID get_top_ptrs (C_DOC *&doc_p, C_MAIN_VIEW *&mview_p, QB_NET *&net_p) const
 

Private Attributes

USHORT its_nd
 
LCaption * its_owner_cap_p
 
LPopupButton * its_popup_p
 
LStdButton * its_first_but_p
 
LStdButton * its_next_but_p
 
LCaption * its_info_cap_p
 
C_ND_PROBS_TABLEits_table_p
 

Additional Inherited Members

- Protected Attributes inherited from C_TOP_PTRS
C_DOCits_doc_p
 
C_MAIN_VIEWits_mview_p
 
QB_NETits_net_p
 

The documentation for this class was generated from the following files: