Quantum Fog  0.9.3
Public Member Functions | Private Attributes | List of all members
C_ND_PROBS_TABLE Class Reference
Inheritance diagram for C_ND_PROBS_TABLE:
Inheritance graph
[legend]
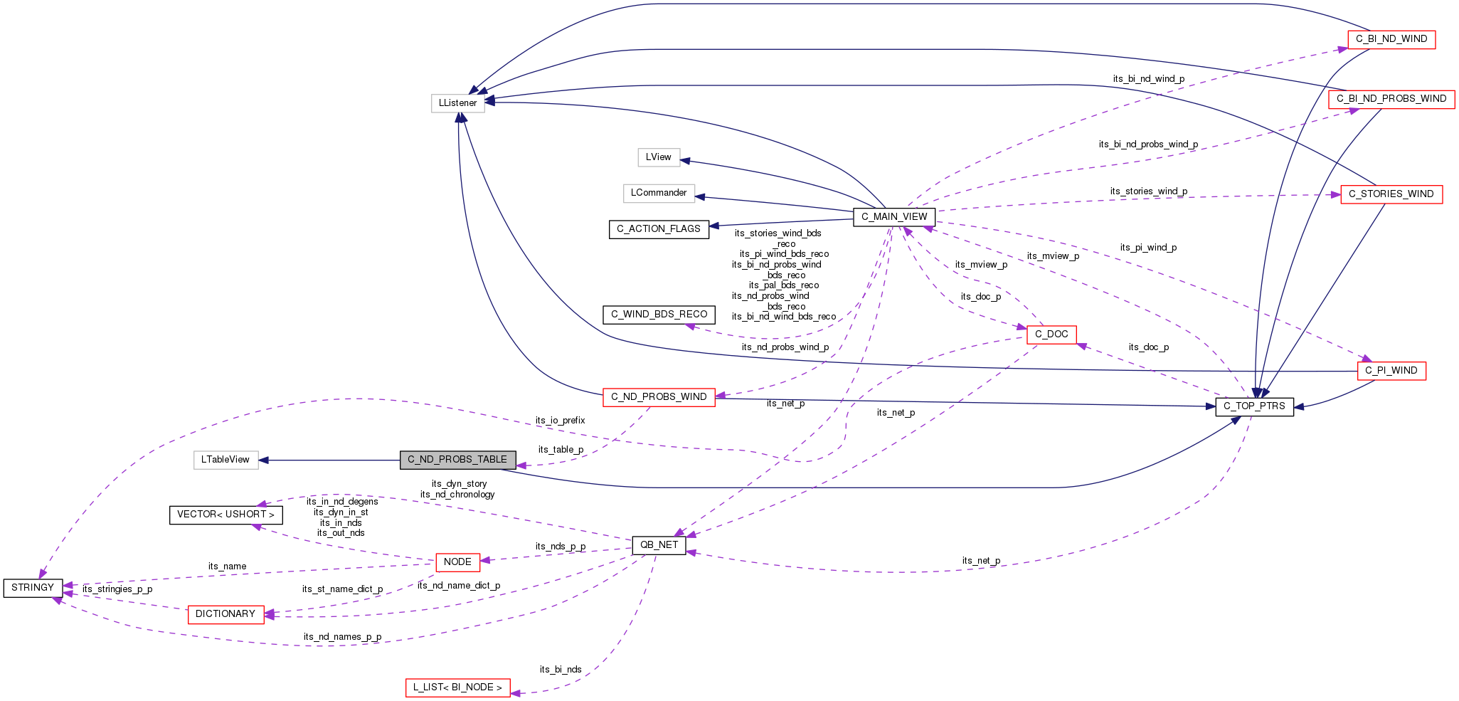
Collaboration diagram for C_ND_PROBS_TABLE:
Collaboration graph
[legend]

Public Member Functions

 C_ND_PROBS_TABLE (LStream *inStream)
 
VOID DrawCell (const STableCell &inCell, const Rect &inLocalRect)
 
VOID set_nd_always (USHORT nd_id)
 
VOID set_nd_if_diff (USHORT nd_id)
 
- Public Member Functions inherited from C_TOP_PTRS
VOID set_top_ptrs (C_DOC *doc_p, C_MAIN_VIEW *mview_p, QB_NET *net_p)
 
VOID get_top_ptrs (C_DOC *&doc_p, C_MAIN_VIEW *&mview_p, QB_NET *&net_p) const
 

Private Attributes

USHORT its_nd
 

Additional Inherited Members

- Protected Attributes inherited from C_TOP_PTRS
C_DOCits_doc_p
 
C_MAIN_VIEWits_mview_p
 
QB_NETits_net_p
 

The documentation for this class was generated from the following files: