Quantum Fog  0.9.3
Public Member Functions | Protected Attributes | List of all members
C_NET_DEL_OR_CUT_ACTION Class Reference
Inheritance diagram for C_NET_DEL_OR_CUT_ACTION:
Inheritance graph
[legend]
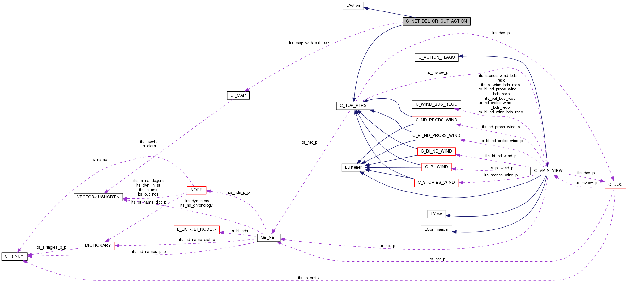
Collaboration diagram for C_NET_DEL_OR_CUT_ACTION:
Collaboration graph
[legend]

Public Member Functions

 C_NET_DEL_OR_CUT_ACTION (USHORT copy_to_scrap, C_DOC *doc_p, C_MAIN_VIEW *view_p, QB_NET *net_p)
 
virtual Boolean CanRedo () const
 
virtual Boolean CanUndo () const
 
virtual void RedoSelf ()
 
virtual void UndoSelf ()
 
- Public Member Functions inherited from C_TOP_PTRS
VOID set_top_ptrs (C_DOC *doc_p, C_MAIN_VIEW *mview_p, QB_NET *net_p)
 
VOID get_top_ptrs (C_DOC *&doc_p, C_MAIN_VIEW *&mview_p, QB_NET *&net_p) const
 

Protected Attributes

USHORT its_copy_to_scrap
 
UI_MAP its_map_with_sel_last
 
USHORT its_num_of_init_sel_nds
 
BOOLEAN its_init_sel_nds_are_last
 
USHORT its_num_of_init_sel_arrows
 
BOOLEAN its_init_sel_arrows_are_first
 
Handle its_undel_reco_h
 
- Protected Attributes inherited from C_TOP_PTRS
C_DOCits_doc_p
 
C_MAIN_VIEWits_mview_p
 
QB_NETits_net_p
 

The documentation for this class was generated from the following files: