Quantum Fog  0.9.3
Public Member Functions | Protected Attributes | List of all members
C_AMP_GEN Class Referenceabstract
Inheritance diagram for C_AMP_GEN:
Inheritance graph
[legend]
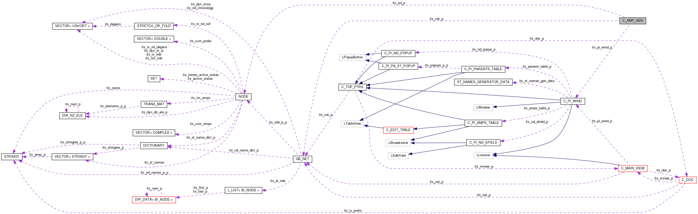
Collaboration diagram for C_AMP_GEN:
Collaboration graph
[legend]

Public Member Functions

 C_AMP_GEN (NODE *nd_p, QB_NET *net_p, C_PI_WIND *pi_wind_p)
 
virtual VOID fill_trans_mat_and_st_names_of_nd ()=0
 
virtual BOOLEAN talk ()=0
 

Protected Attributes

NODEits_nd_p
 
QB_NETits_net_p
 
C_PI_WINDits_pi_wind_p
 

The documentation for this class was generated from the following files: