Quantum Fog  0.9.3
List of all members
DET_ND Class Reference
Inheritance diagram for DET_ND:
Inheritance graph
[legend]
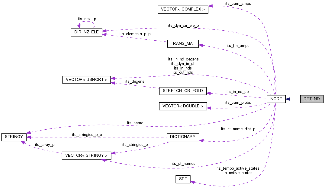
Collaboration diagram for DET_ND:
Collaboration graph
[legend]

Additional Inherited Members

- Public Member Functions inherited from NODE
const STRINGYget_name () const
 
VOID set_name (const STRINGY &name)
 
USHORT get_degen () const
 
VOID set_degen (USHORT degen)
 
const STRINGYget_st_name (USHORT loc) const
 
VOID set_st_name (USHORT row_num, const STRINGY &new_name)
 
virtual VOID set_st_names_to_default ()
 
VOID set_st_names_to_monotone_seq (USHORT starting_point)
 
VOID set_st_names (const ST_NAMES_GENERATOR_DATA &v)
 
const DICTIONARYget_dict () const
 
VOID create_dict ()
 
VOID kill_dict ()
 
TRANS_MATget_tm_amps ()
 
VOID set_tm_amp (USHORT row, TM_COL_NUM col, const COMPLEX &z)
 
DOUBLE get_col_prob (TM_COL_NUM col)
 
VOID empty_trans_mat ()
 
TM_COL_NUM get_num_of_in_sts ()
 
virtual VOID set_num_of_in_sts ()
 
const VECTOR< USHORT > & get_in_nds () const
 
const STRETCH_OR_FOLDget_in_nd_sof () const
 
USHORT get_num_of_in_nds () const
 
virtual VOID add_in_nd (USHORT nd_id, USHORT nd_degen)
 
virtual VOID del_in_nd (USHORT nd_id)
 
const VECTOR< USHORT > & get_in_nd_degens () const
 
virtual VOID set_in_nd_degen (USHORT nd_id, USHORT new_degen)
 
virtual VOID renumber_in_nds (const UI_MAP &map)
 
virtual VOID reorder_in_nds (const UI_MAP &map, BOOLEAN touch_tm)
 
virtual VOID change_in_nd_to_compatible_one (USHORT old_nd, USHORT new_nd)
 
const VECTOR< USHORT > & get_out_nds () const
 
VOID add_out_nd (USHORT nd_id)
 
VOID del_out_nd (USHORT nd_id)
 
VOID renumber_out_nds (const UI_MAP &map)
 
VOID reorder_sts (const UI_MAP &map)
 
VOID change_tm_as_part_of_reordering_nd_sts_of_a_pa (USHORT pa_id, const UI_MAP &map)
 
const SETget_active_states () const
 
VOID set_active_states (const SET &act_sts)
 
VOID empty_act_st_set ()
 
VOID fill_act_st_set ()
 
USHORT get_num_of_active_states ()
 
BOOLEAN is_active_state (USHORT state)
 
VOID activate_state (USHORT state)
 
VOID deactivate_state (USHORT state)
 
VOID preserve_act_st_set ()
 
VOID restore_act_st_set ()
 
USHORT get_dyn_st () const
 
VOID set_dyn_st (USHORT dyn_st)
 
VOID set_dyn_st_and_dir_ele_ptr (USHORT dyn_st)
 
VOID advance_dyn_dir_ele_ptr ()
 
VOID move_dyn_dir_ele_ptr_to_first_col ()
 
BOOLEAN has_dyn_in_st () const
 
const VECTOR< USHORT > & get_dyn_in_st () const
 
VOID reset_dyn_in_st ()
 
const COMPLEX & get_dyn_amp () const
 
DOUBLE get_cum_prob (USHORT state) const
 
VOID normalize_cum_probs ()
 
VOID set_cum_info_to_default ()
 
VOID add_to_dyn_st_entry_of_cum_amps (const COMPLEX &net_amp)
 
VOID prepare_cum_info_for_next_ending ()
 
- Protected Attributes inherited from NODE
STRINGY its_name
 
USHORT its_degen
 
VECTOR< STRINGYits_st_names
 
DICTIONARYits_st_name_dict_p
 
VECTOR< USHORT > its_in_nds
 
VECTOR< USHORT > its_in_nd_degens
 
STRETCH_OR_FOLD its_in_nd_sof
 
TM_COL_NUM its_num_of_in_sts
 
VECTOR< USHORT > its_out_nds
 
TRANS_MAT its_tm_amps
 
SET its_active_states
 
SET its_tempo_active_states
 
USHORT its_dyn_st
 
VECTOR< USHORT > its_dyn_in_st
 
const DIR_NZ_ELEits_dyn_dir_ele_p
 
VECTOR< COMPLEX > its_cum_amps
 
VECTOR< DOUBLE > its_cum_probs
 

The documentation for this class was generated from the following files: